2022-12-29
发布人:管理员2023年中国美院招生简章
注:中国画专业直接复试
初试报名:2022年12月20日至2022年12月27日(逾期不予补报)。
初试时间:2022年1月9日-1月11日
初试内容:两小时素描
复试报名:另行通知。增加速写科目。
中国美术学院(China Academy of Art),简称“国美”,位于浙江省杭州市,由中华人民共和国教育部、中华人民共和国文化部和浙江省人民政府共建,是国家“双一流”建设高校、浙江省首批重点建设高校,入选国家建设高水平大学公派研究生项目、国家“特色重点学科项目”建设高校、中国政府奖学金来华留学生接收院校、全国首批深化创新创业教育改革示范高校、首批国家动画教学研究基地、首批教育部来华留学示范基地,是社会艺术水平考级机构。
《中国美术学院2023年本科招生简章》
中国美术学院(英文名称China Academy of Art,国标代码10355),前身为国立艺术院,创建于1928年,现为浙江省人民政府、文化和旅游部、教育部共建高校,国家「双一流」建设高校,美术学学科入选「世界一流学科建设学科」。在全国高校第四轮学科评估中,美术学、设计学均获评A+,艺术学理论、戏剧与影视学分获A-、B+,学科综合水平居全国艺术院校之首。学校28个招生专业中,中国画、书法学、绘画、雕塑、跨媒体艺术、艺术史论、建筑学、风景园林、视觉传达设计、服装与服饰设计、陶瓷艺术设计、动画、艺术与科技、产品设计、美术学、艺术设计学、工艺美术、工业设计、摄影、广播电视编导、文物保护与修复、纤维艺术、数字媒体艺术、环境设计、公共艺术、影视摄影与制作26个专业获批国家级一流本科专业建设点;艺术管理、戏剧影视美术设计2个专业获批省级一流本科专业建设点。学校具有学士、硕士、博士学位授予权,设有博士后科研流动站。学校坚守「建设成为体现中国文化艺术研究和教学最高水平的世界一流美术学院」的办学定位,着力培养「品学通、艺理通、古今通、中外通」的「四通」人才。学校办学主体位于浙江杭州,现有杭州南山、象山、良渚、湘湖和上海张江五个校区。
为统筹做好考试招生和常态化新冠肺炎疫情防控工作保证学校本科招生工作的顺利进行,维护考生合法权益,根据《教育部关于进一步加强和改进普通高等学校艺术类专业考试招生工作的指导意见》和《教育部办公厅关于做好2023年普通高校部分特殊类型招生工作的通知》等有关文件精神,学校结合实际,实施“初试+复试”的校考制度。
第二章 组织机构
学校设立招生委员会,负责制定招生章程、招生战略、招生政策,确定招生规模和调整学科招生计划,讨论研究招生重大事宜并报学校党委会审议决策。招生委员会由主管校领导、学科专家及相关部门负责人等组成,主管校领导担任主任。
学校招生办公室是组织和实施招生工作的常设机构,具体负责普通本科招生的日常工作。
学校招生办公室根据需要组建赴外地(非办学机构所在地)考点招生工作组,负责该考点的宣传、咨询和招生考试。招生工作组组长由学校聘任。
学校设立招生工作监督领导小组,监督办公室设在纪检监察室,对招生工作实施监督。
第三章 招生计划
中国美术学院2023年计划招收本科生1620名(含中外合作办学艺术类计划75名;文化和旅游部援疆援藏普通类计划5名;面向浙江省「三位一体」综合评价招生计划70名。相关招生章程另行公布。)最终招生名额以教育部下达的计划数为准。具体为:
* 普通类各专业制定分省计划。考生在高考后,志愿填报我校即可。具体录取批次及招生计划以计划投放省份公布的招生专业目录为准。
第四章 报考条件
一、报考对象及条件1、遵守中华人民共和国宪法和法律,立志为社会主义现代化建设服务;2、应、往届高中毕业生或具有同等学力者,各类中等专业学校的应、往届毕业生(现役军人须经军级以上政治部批准);3、身体健康,符合《普通高等学校招生体检工作指导意见》及我校专业学习的要求,非色盲;4、已经完成2023年全国普通高等学校招生考试报名;5、艺术类招生专业面向省级统考合格生源(未组织专业统考的省份及省统考未涵盖的专业除外)。
二、下列人员不得报考1、具有高等学历教育资格的高等学校的在校生;2、高级中等教育学校的在校生(应届毕业生除外);3、因触犯刑法已被司法部门采取强制措施或正在服刑的;4、被高等学校开除学籍或勒令退学不满一年者(从被处分决定生效之日起至报名截止之日止);5、因在招生考试中舞弊被取消报考资格或录取、入学资格,并规定本年不得报考者。
特别提醒:对于实行新高考改革试点省(自治区、直辖市),报考建筑学专业的考生,须在物理、历史、技术3门科目中选考其中一门即可报考;报考工业设计专业的考生,须选考物理科目方可报考;报考风景园林专业的考生在“3+3”试点省份须在物理、历史、技术3门科目中选考其中一门即可报考,在“3+1+2”试点省份须首选历史;艺术学理论类专业、艺术设计学专业在“3+3”试点省份不作选考要求,在“3+1+2”试点省份须首选历史;其他专业对考生不提选考科目要求。非新高考改革省(自治区、直辖市)普通类招生专业的文、理科类要求,以招生主管部门公布为准。
第五章 报考要求与流程
凡符合中国美术学院2023年本科招生报考条件的报考者必须在规定时间办理「网上报名与交费」手续。未按规定流程报考或报考手续不全的视为报考不成功,不得参加考试,后果由考生本人自行承担。
一、网上报名时间:初试报名:2022年12月20日至2022年12月27日(逾期不予补报)。复试报名:另行通知。
【建筑学、艺术学理论类、风景园林、工业设计、艺术设计学,中外合作办学项目无需校考报名】
二、报名网址考生请登录中国美术学院招生网,进入中国美术学院本科招生网上报考系统(http://user.artstudent.cn/login/10355.htm)。若上述报名通道出现报考拥堵的情况,我校将开通备用报名通道。
三、网上交费标准:报名初试的考生按每人次180元标准交纳;初试合格报名复试的考生按每专业每人次180元标准交纳。(中国画专业在初试报名时交纳,直接参加复试,复试不再报名交费)
四、报考规则:初试:考生可在初试报名类别“中国画”、“书法学”、“美术学与设计学类”中选择一个报名。其中:“书法学”、“美术学与设计学类”参加初试,“中国画”专业直接参加复试。
复试:“书法学”专业初试合格考生按书法学专业参加复试;“美术学与设计学类”初试合格考生可从(造型艺术类、设计艺术类、图像与媒体艺术类、环境艺术)选择填报二个招考专业(类)参加复试。
第六章 考试事项
一、初试初试时间:2023年1月9日至2023年1月11日(我校将根据初试报名人数,以计算机随机方式编排分日分场次考试,考生可于2023年1月3日起登录网上报考系统查询具体考试场次、时间)
考试形式:网络远程考试
初试考试安排与初试考试科目
初试注意事项:1、我校于2023年1月4日——1月11日开放网络远程考试准考证打印,考生可自行登录中国美术学院招生网,进入中国美术学院本科招生网上报考系统(http://user.artstudent.cn/login/10355.htm)打印「中国美术学院2023年本科招生考试专业初试准考证」。2、考生凭「中国美术学院2023年本科招生考试专业初试准考证」和第二代居民身份证原件参加网络远程考试(初试),考试中发现考生有舞弊行为的,立即取消其应试资格,并通报考生所在省(自治区、直辖市)招生管理部门。3、初试只评科目合格与不合格,初试成绩不带入复试;初试合格人数(参加复试人数)不超过本年度各艺术类(校考)专业招生计划数的8倍。初试考试成绩将于2023年2月初公布在中国美术学院招生网上,考生可登录查询初试考试结果。4、请考生随时关注学校招生网发布的有关网络远程考试的相关公告。
二、复试

特别说明:*中国画基础:主要考查中国画专业基础和造型能力。中国画创作:主要考查中国画专业创作和独立思考能力。中国画综合能力:主要考查中国画专业综合素养,以书法或速写为考查重点。考生报考中国画专业时,以传统笔墨技法或素描速写技法选择其一进行考试。
*设计创作:主要考查考生创意逻辑能力和设计表现能力。
*命题创作:根据命题以素描或色彩完成单幅美术创作。
第七章 录取综合分计算
学校属于专业考试自主命题的艺术院校。根据教育部规定,考生的报考专业如为所在省级统考范围内的专业,应先参加省级统考,省级统考合格后,参加学校自主命题的专业考试成绩才有效。请考生咨询所在省份所报专业的统考合格要求,我校将按照考生所在省的统考专业合格要求执行。
学校开设的艺术类(校考)专业以及建筑学专业不区分文理科按统一标准录取(不分省份,高考文化课成绩以满分750分计算,个别省份考生高考文化课成绩有原始分、标准分、学业水平量化加分等多种分制,我校按原始分进行计算,满分不是750分的折算成750分)。
具体要求如下(1)艺术类专业(校考):本校自主命题的专业复试考试分数合格,且高考文化课成绩达到我校划定的文化课录取最低控制线后,以专业复试成绩和高考文化课成绩折算综合分,按综合分排名从高分到低分顺序录取。录取时,当综合分排名并列时,专业复试成绩高者优先录取;专业复试成绩并列时,分别以语文成绩、外语成绩、数学成绩次序,单科高者优先。
综合分折算公式:综合分=专业复试成绩总分÷专业复试成绩满分×60+高考文化课成绩总分÷高考文化课满分×40
(2)建筑学专业:省级美术学和设计学类统考合格的报名考生,且高考文化课成绩达到我校划定的文化课录取最低控制线后,按高考文化课成绩总分排名,从高分到低分顺序录取。录取时,当文化总分排名并列时,分别以语文成绩、外语成绩、数学成绩次序,单科高者优先。
艺术学理论类专业、风景园林专业、工业设计专业、艺术设计学专业在普通类录取。
第八章 收费标准
学校严格执行浙江省物价局核定的标准收取学费、住宿费等费用。
学费标准:每生18000元/学年(其中艺术学理论类专业每生7500元/学年),中外合作办学项目各专业每生75000元/学年)。住宿费按规定另行缴纳。
本科教学实行学分制管理。若学生参加辅修专业学习,需按照实际修读学分另外缴纳辅修学分学费。
第九章 网址及联系电话
中国美术学院招生咨询联系方式:学校网址:http://www.caa.edu.cn学校招生网址:http://zb.caa.edu.cn招生办公室联系电话:0571-87164630教务处联系电话:0571-87200023研究生处联系电话:0571-87164859财务处联系电话:0571-87165732中外合作办学咨询方式:中国美术学院南特设计联合学院微信公众号:中国美术学院国际联合学院中国美术学院国际联合学院办公室电话:0571-87164779外籍人士报考我校,请致电国际教育学院或登录网站查询(网址:http://admission.caa.edu.cn,联系电话:0571-87164712)。
第十章 其他
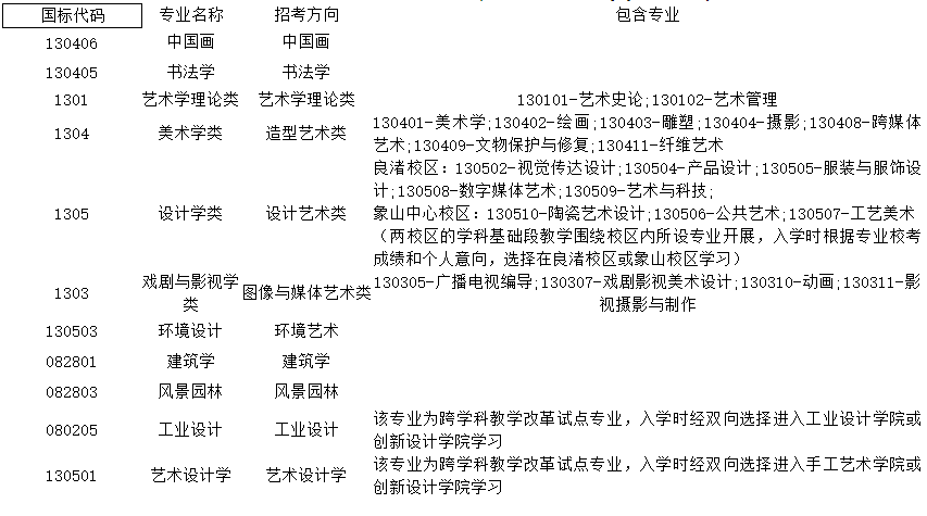
中国美术学院专业教学为基础和专业「两段式」教学模式,各招考专业大类包含专业见下表:

本简章由学校招生办公室负责解释,未尽事宜,详见学校官网后续发布的招生章程。
我校将根据新冠疫情防控或相关政策要求,出台后续复试方案。
免费定制考学规划
热门资讯More +
-
- 2025国美开学季,缶国画12人成功上岸!
- 2025-09-27
-
- 2025央美开学季,缶国画10人成功上岸!
- 2025-09-27
-
- 2025央美中国画第一名
- 2025-03-24
-
- 2024年中央美院中国画专业写生最高分
- 2024-11-22









